- 
                
                    智慧云平台 
- 
                
                    智慧路灯 
- 
                
                    智慧水利 - CM570-SL-CS07超声波液位计
- CM570-SLQP-02气泡式水位计
- CM570-SLJG-01智能井盖传感器(带水位监测)
- CM570-SL-DZSC05感应式电子水尺
- CM570-RR04B 80GHz-40m测距雷达(透镜)
- CM570-SLDPL-02声学多普勒点流量计
- CM570-RR08 24GHz-75m测距雷达(平板型)
- CM570-SL-CSLD16地下管网雷超流量计
- CM570-FM02 雷达流量计
- CM570-GSX-6 普适型监测一体机
- CM570-SL-MCU01 MCU多功能采集仪
- CM570-SL-CS08超声波物位计
- CM570-SLCD-11测地型GNSS接收机
- CM570-SL-TX04无线预警广播
- CM570-81F智能闸门测控系统
- CM570-SL-SWY02投入式液位计
- CM550-21F无线远程测控终端
- CM570-SL-PXS12 GNSS位移监测站
- 10.1寸工控一体机CM580-6BFI-10.1
- CM550-22F无线远程测控终端
- CM310 MODEM
- CM570-SLDPL-02声学多普勒点流速仪
- CM570-SL-YL03翻斗式雨量筒
- CM510-72F DTU
- CM570-SL-JKV15一体化闸门远程控制柜
- CM570-SL-SWY13振弦渗压计
- CM570-SR08S 雷达流速仪
- CM510-62X DTU
 
- 
                
                    智慧环保 
- 
                
                    智慧水务 
- 
                
                    智慧农业 
- 
                
                    智慧校园 
自动水位雨量一体站
                                                                水位雨量监测一体化设计自动观测仪器
                            
                            自动水位雨量一体站是用于收集地面水位降雨信息的自动观测仪器,它可以精确的记录时段降雨量,并将数据及时准确的输送到记录仪上,实现对降雨量的实时监控。自动水位雨量一体站是无人全自动水位雨量记录仪器,它既可作为无人值守的可移动式自记站使用,也可选配系统配套的有线通讯模块或无线通讯模块组成雨量站网络系统。
                            样机申请
                            产品特性
降雨量、水位实时监测,掌握水雨情实时动态:扩展远程拍照或者视频实时监控功能,当降雨量、水位超过汛限警戒值时通过电话、短信、传真、无线预警广播等渠道发布预警信息。
- 可定时或者实时自动采集雨量、水位参数、采样间隔可设定;具有现场或远程编程能力,可设置参数,改变路径,读取数据; 
- 争具有工况报告功能; 
- 按定时或者事件自报方式通过主备式信道发送数据,当第一发送信道不通时,自动切换到第二信道发送(亦可采用单信道); 
- 可响应召测,接收来自测控中心的召测指令,根据指令要求将当前值、过去的记录值、或将所有存储的数据通过指定的信道或指定的路径发送。 
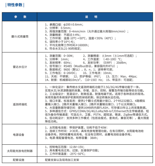
技术参数

产品尺寸




 
                        


